
新快报讯继子公司喜途科技1亿元资金被罪犯划转后,喜临门近日以一纸诉讼将公司实控东说念主陈阿裕等告上法庭,索赔金额4.78亿元,揭开了公司控股鼓吹长期占用上市公司资金的“陈年积弊”。与此同期,证监会对喜临门及陈阿裕进行立案拜访。放弃4月2日收盘,喜临门一字跌停,报13.68元/股,总市值为50.38亿元。
公司及实控东说念主被立案
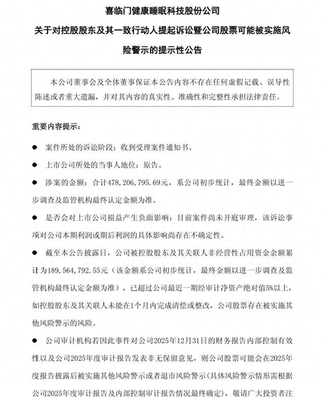
4月1日晚间,喜临门发布多项公告称,因涉嫌信息露馅坐法非法,中国证监会决定对喜临门及骨子要领东说念主陈阿裕别离立案拜访。喜临门荒谬子公司算作原告,将控股鼓吹荒谬一致行动东说念主告上法庭,涉案金额4.78亿元。同期,控股鼓吹荒谬一致行动东说念主的股份被功令冻结。

喜临门公告
公告透露,喜临门及旗下两家子公司顺喜公司、迎喜公司算作原告,共同告状控股鼓吹华易智能制造荒谬一致行动东说念主华瀚投资、陈阿裕以挫伤公司利益牵累纠纷为由条目其承担补偿牵累的关系案件已立案。受理机构为绍兴市越城区东说念主民法院。
凭证公告露馅的诉官司实与意义,原告方指控被告通过贷款转贷、保理融资业务模式占用资金,严重挫伤了公司利益。其一,2026年原告为筹议需要向银行贷款,被告荒谬关系方通过贷款转贷业务模式,于今占用原告整个7200万元未返还,其中喜临门公司自己触及1500万元,子公司迎喜公司触及5700万元。其二,2025年至2026年间,原告开展保理融资业务,被告通过该业务模式,以供应商口头向银行苦求融资,开云app官方在线入口款项最终流向被告荒谬指定账户。
据初步了解,被告整个得回资金约4.06亿元。关于该部分款项,原告需承担向银行的付款义务,已组成势必发生的亏蚀。放弃公告露馅日,因部分打法账款到期,喜临门公司已骨子向银行承担付款义务约6355万元,顺喜公司凭证共同承担牵累商定已骨子向银行承担付款义务约5401万元(其中好意思元账户支拨按2026年3月26日汇率计较)。
放弃公告露馅日,喜临门被控股鼓吹荒谬关系东说念主非筹议性占用资金余额累计1.9亿元,该金额提高最近一期经审计净财富十足值的5%。
喜临门称,鉴于控股鼓吹荒谬关系方非筹议性资金占用挫伤公司利益的举止,公司实时向控股鼓吹荒谬一致行动东说念主拿告状讼。公司也将握续保握与控股鼓吹荒谬一致行动东说念主的雷同,督促其尽快通过现款偿还、财富置换、股票减握等形式惩处资金占用问题,并积极推动本次诉讼确认,以热心公司及中小鼓吹的利益。
该公司同期辅导称,幸运8凭证关系章程,若关系方1个月内未反璧整改,公司股票可能被本质其他风险警示;若审计机构出具非无保钟情见,股票也可能被本质风险警示或退市风险警示。
与此同期,控股鼓吹荒谬一致行动东说念主的股份也被功令冻结。骨子要领东说念主陈阿裕握有的810.7万股一皆被冻结,占其所握股份的100%;华易智能制造被冻结316.3万股,华瀚投资被冻结840万股。

控股鼓吹、骨子要领东说念主荒谬一致行动东说念主股份被功令冻结
眷属化治理埋合规隐患
这一系列变动的导火索,始于3月27日喜临门露馅其控股子公司喜途科技1亿元资金被罪犯划转。彼时,喜临门公告称,经公司核查,发现关系东说念主员涉嫌诳骗职务之便,罪犯挪用公司资金。为进一步扎眼资金风险,保险上市公司资金安全,公司已于3月26日向公安机关苦求立案捕快。同期对旗下三家子公司的三个银行账户本质保护性自行冻结。其中,公司控股子公司银行账户被罪犯划转资金金额1亿元,保护性功令冻结金额超9亿元,两者累计达10亿元,占公司最近一期经审计净财富的26.54%,占公司最近一期经审计货币资金的42.69%。
该公告讦布同日,上交所便下发监监使命函,条目公司全面自查,触及对象为上市公司、董事、高等不竭东说念主员、控股鼓吹及骨子要领东说念主。
据公开信息,陈阿裕为喜临门创举东说念主,1984年从家庭作坊起步创业,2012年推动喜临门在A股主板上市,现任公司董事长一职,其子陈一铖担任公司总裁,全面厚爱国内业务与研发,被视为交班东说念主;其女陈萍淇亦为董事。在喜临门现存的6名非孤苦董事中,陈阿裕一家占据三席,其余三位均为员工董事。可见,陈阿裕眷属险些完全掌控了公司的有贪图权。此前,喜临门曾尝试“去眷属化”,但2022年公司净利润大幅下滑后,多名高管下野,陈阿裕再度切身领受公司。
从筹议数据看,喜临门营收由2020年的56.23亿元增长至2024年的87.29亿元,保握稳步飞腾。关系词,同期归母净利润却波动剧烈,2020年至2024年别离为3.13亿元、5.59亿元、2.38亿元、4.29亿元和3.22亿元,呈现出“涨一年、跌一年”的不踏实态势。
采写:新快报记者梁茹欣澳洲幸运8app下载
开云kaiyun体育(中国)官网

备案号: